医疗金属针组装设备
将针头插入容器中相应的位置.
项目需求 功能特点 用户界面 应用视频
主要用于将针头插入容器中,制作针头式过滤器。 装针检测插针机设备视觉需求细分 项目 具体指标 需定位调整物体 针头 待贴物体 过滤器容器 视野范围 2.4mm x 1.8mm 像素精度 0.001875mm/Pixel 定位精度 ±0.05mm 最终定位精度 ±3条(±0.03mm) 角度精度 ±2度 定位方式 CCD自动对位.

视觉部分需求:
1相机从下往上拍照。
2定位:±5条(需要保证运动控制部分的精度
3 角度精度:±2度
视野大小(FOV):2.4mm x1.8mm
相机数量:1颗
相机分辨率:1280x960(130万)
视觉精度:2.4mm/1280Pixel =0.001875mm/Pixel
 
装针检测插针机设备视觉需求细分

项目具体指标
需定位调整物体针头
待贴物体过滤器容器
视野范围2.4mm x 1.8mm
像素精度0.001875mm/Pixel
定位精度±0.05mm
最终定位精度±3条(±0.03mm)
角度精度±2度
定位方式CCD自动对位
 

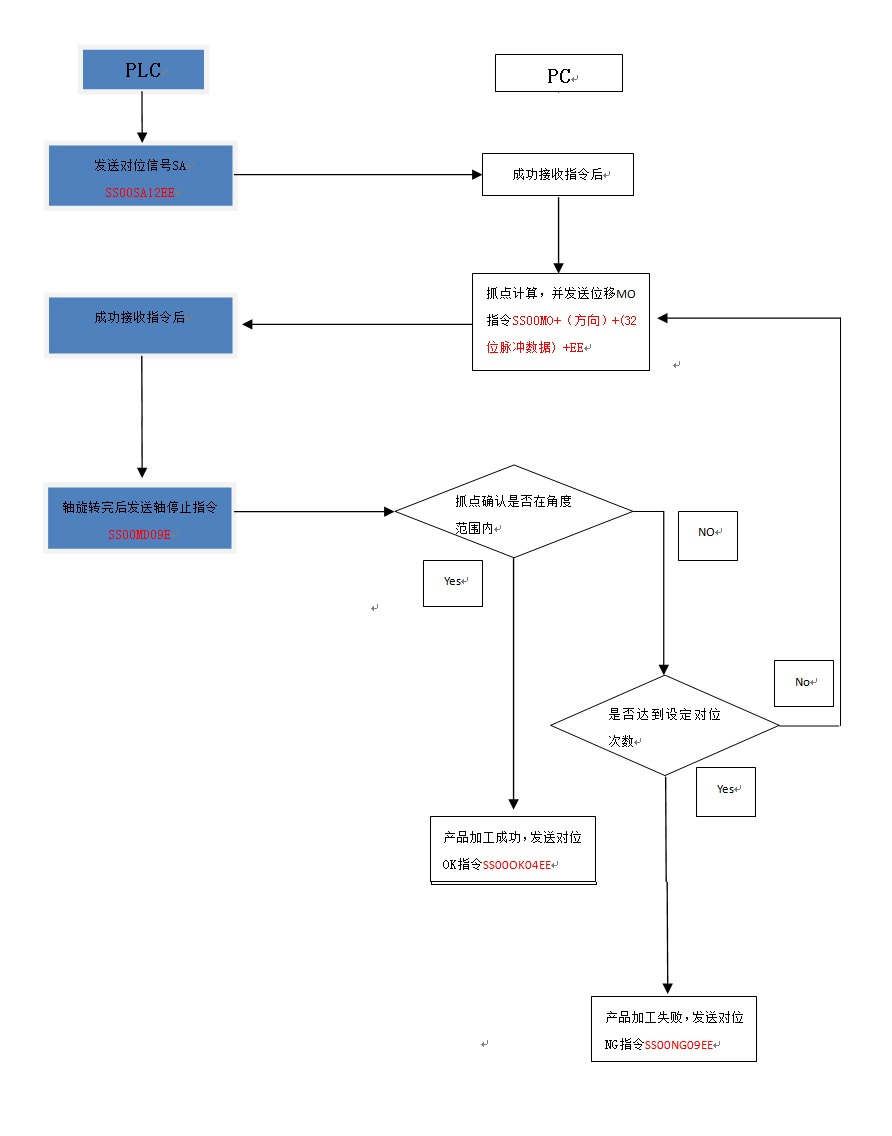
 设备控制架构

我们采用软件加硬件的控制架构,图像处理部分(图像采集、图像分析处理、定位算法等)均采用基于PC-Based来进行开发。
基于工业PC的工业控制系统(PC-based Control System)能更加快速有效地进行数据处理和相互通讯,能灵活的在工业控制环境中控制各个终端并且相互之间能快速通信,便于生产的监控和管理。而且,更重要的是,它是一种完全开放的系统,非常利于产品的开发、维护和后续的升级。
在这里我们主要以高速的处理器、多线程处理和高速通信为基础来提升整个系统的处理速度。
?设备运动控制&视觉系统精度
(1)设备传动部分
       设备传动部分,采用PLC来控制。
 (2)视觉部分
此CCD自动定位装针检测插针机设备视觉部分由1颗130万像素分辨率的德国工业级相机,搭配高精度的远心镜头和日本WaveCrest工业专用光源(使用寿命长、专用电源给LED光源供电时,达到最大照度的时间小于10s)组成。
表2视觉组成部分
产品描述视野范围分辨率(Pixel)视觉精度
德国工业相机2.4mm x 1.8mm1280x9600.001875mm/Pixel
远心镜头2.4mm x 1.8mm百万像素分辨率-
日本WaveCrest工业级光源低角度无影环形红光
 
从表2可知,视觉部分的精度为1.875微米/像素,自动定位部分的精度能够得到保证。

(3)定位原理及优点

(4) 顶针正反检测

         顶针正反面拍图如上两图所示,通过图像处理软件较容易就能够识别出产品正反面,并通过DO信号输出,通知机构将位置出错的产品丢弃。
 
为了满足高精度的定位取料和产品角度调整,需要机构保证以下精度。
(1)水平送料精度:机构上料精度一般保证在0.3mm内,这样可保证检测精度,若是上料精度太差,则需要两次对位调整才能满足要求。
(2)顶针垂直精度:顶针垂直方向精度需要保证在0.3mm内,因为镜头景深的原因,精度若是不能保证,就无法保证最终拍摄的效果,影响到顶针位置识别校正部分的算法。


客服电话
  • 0755-23712116
  • 13310869691